京东助力电子面单 响应国家环保政策
2017年10月30日来源:
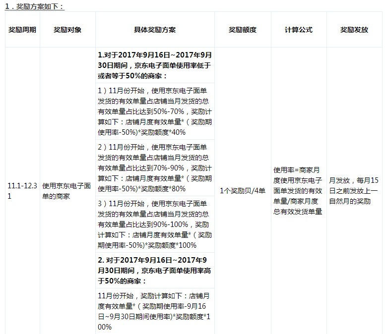
2017年10月30日消息,京东发布近日京东《助力11.11好物节,京东电子面单奖励来袭》公告。公告显示,京东为推进京东电子面单使用率,从2017年11月1日其至2017年12月31日,使用京东电子面单的商家将获得奖励,每完成4单电子面单将获得1个奖励贝。奖励贝可换取京东平台提供的指定服务项。以下为公告原文:
尊敬的商家朋友,您好!
为了响应国家环保政策,提升商家服务和消费者体验,更好的保护消费者信息安全,京东开放平台将对使用京东电子面单的商家予以奖励。
试算案例说明:
(1) A商家在9月16日~9月30日期间的京东平台有效发货单量是8000单,其中使用京东电子面单发货的有效单量800单,则此期间京东电子面单使用率是800/8000=10%(低于50%),在11月份,该商家的京东电子面单使用率达到60%,11月份该商家的有效发货单量是10000单,则11月份该商家应得奖励=10000*(60%-50%)*1/4*40%=100个奖励贝
(2) B商家在9月16日~9月30日期间的京东平台有效发货单量是8000单,其中使用京东电子面单发货的有效单量800单,则此期间京东电子面单使用率是800/8000=10%(低于50%),在11月份,该商家的京东电子面单使用率达到30%,11月份该商家的有效发货单量是10000单,则11月份该商家无奖励
(3) C商家在9月16日~9月30日期间的京东平台有效发货单量是8000单,其中使用京东电子面单发货的有效单量4800单,则此期间京东电子面单使用率是4800/8000=60%(高于50%),在11月份,该商家的京东电子面单使用率达到70%,11月份该商家的有效发货单量是10000单,则11月份该商家应得奖励=10000*(70%-60%)*1/4*100%=250个奖励贝
2. 奖励贝说明:
商家获取的奖励贝可在京豆、京东商学院、京东服务市场、京准通等兑换专区进行服务置换,即消耗奖励贝换取平台提供的指定服务项,奖励贝与各项服务的置换数量比例要求以平台置换区展示比例为准。(来源:电商报)


